IB 加油站:从IB数学看IBDP是一个怎样的课程
(转自:外滩教育)
IB,一个正在被越来越多的人所关心的国际课程。
中文全称:国际文凭课程
英文全称:InternationalBaccalaureate
管理机构:IBO
以上这些绝对可以作为你在网络上搜索IB课程的基本关键词。因此,那些东西我就不在这里给您摘抄了。就当作您读完这篇文章后,还想进一步了解IB的回家作业吧。毕竟,方法我已经给你了。
那今天我们分享什么呢?
我想一开始提一个问题:给你一个一手可以握住的球(比如网球或者棒球),用力扔出,怎么样才能回到你自己的手里呢(我称之为:“抛球回手”问题)?
给你一些时间思考,你也可以一边阅读一边思考,在文章的最后部分,我会来分享我的解答、解释、解读和解构。
好了,先言归正传,作为一名身在IBDP数学教育一线的教师,在这里,我和大家主要分享的是我在IBDP(下文有时简称为:IB)教育中的一些感受、感想和感悟。即不折腾各位正常的“三观”,也不蹂躏各位正常的“六感”。
首先,IBDP是啥?简单的说就是IB课程的高中阶段教育(适合16岁到19岁)。那IBDP包含哪些内容呢?IBDP的核心又是什么呢?请见下图:

IBDP课程的IBO官方模型
结构不细说。我感触最深就是我们通常所最关心、最纠结的学科教学竟然排在由内而外的第五层!其实,从外往里数反而是第二层。也就是说,在IB教育中,所谓课程绝对不是某些学科的简单组合或者分主次的排列。在满足学科多元的背景下,IBDP更突出的是思维、实践和表达。更强调的是教与学的方法。更关注的是培养学习者的各项素养。
IBDP最核心的是学习者实现关注自身的、突破自我的、逐渐自主的持续成长。
用我的话说,IB教育就是要让学生自己知道“I Wanna Be(我想成为)!”
其次,如何来实现IB教育的核心目标呢?IB是如何让学生自己找到“I Wanna Be”的呢?我的感受是答案也在图1!——很多元(很多圆)!如何解释呢?
第一、六类学科多元的自主组合(学生也可以从第一组到第五组中任意多选一门学科来替代第六组的艺术类学科)。通常来说,每位想要拿到全文凭(IBDP的毕业证书主要分全文凭和单科证书)的学生可以根据自己的学习兴趣、自身的学科基础和自我的未来定位,从六大类学科组中各自任意选择一个具体学科,其中至少要有三个学科的难度是高难度(Higher Lever)。
第二、具体学科多元的难度选择。就每个具体学科来说,IBDP也会提供比较丰富的、不同难度的、满足不同需求的选择。比如:单就第五学科组数学学科(Mathematics)就有四个不同层次可供学生选择,分别是数学超高难度(Further mathematics HL)、数学高难度(Mathematics HL)、数学标准难度(Mathematics SL)、数学研修标准难度(Mathematical studies SL)。理工类、商科类、文科类、艺术类等有各类发展倾向的学习者都有着更适合自己的学习难度和学习内容。他们就可以进行更有针对性的学习。
第三、学科教学多元的追求目标。学科教学除了形式上的分层之外,其实不同层次的教学中还有着更细致而深入的多元追求。下面以IBDP数学学科为例:
a) 多元的教学内容。
无论高难度(HL)还是标准难度(SL)都包含六个不同的数学主题(Topics),分别是代数、函数和方程、三角函数和三角学、向量、统计和概率和微积分。
高难度(HL)更是另外还有四个可选择主题(Option),分别是统计和概率(续);几何、映射和群论;微积分(续)和离散数学。学习者可以根据各自的特长和未来的发展需要,从中选择一个主题进行更深入的学习和探究。即使是相同的学科教学主题,高难度和标准难度也有不同的关注面和侧重点。而且并不是高难度就全部覆盖了标准难度的教学内容。
b) 多元的知识理解。
IBDP的数学教学中,也特别关注数学概念的基本定义、各种解释和综合应用。特别是在实际生活中的解释和应用。比如:概率论与“三门问题”的结合,甚至可以被学生拓展到极限的运用。导数与积分的关系也可以和生活中的水电表、加油表和泄洪检测相结合。
IBDP也鼓励学生更理性地去理解生活中的各种观念。比如:命中注定和概率论、癌症发展与指数变化、龟兔赛跑与极限关系等等。整个教学课堂不是教师一个人的盛宴, 而是师生共同参与的自助餐。IB数学让学习者感受的是数学不仅是符号、不仅是语言,数学是一种生活解读、是一种生活态度。
c)多元的技能运用。
无论是高难度(HL)还是标准难度(SL)的最终外部考核(External Assessment,即试卷考试,占最终评估的80%),都包含能够使用图形计算器(GDC-Graphical Display Calculator)的测试部分。即使是内部评估(Internal Assessment)的数学探究论文(Exploration)也特别强调和需要学生尝试运用各类文档处理、数据分析和图形展示等软件。总体来看,在IBDP数学学科的最终评估中,需要现代技术能力辅助的评估项目所占比例都不低于40%!可见对于现代科技的运用以及实际问题背景的处理IB给予了相当大的重视。毕竟实际生活中的大量数据不可能是凑整或者那么“理想化”。
综上所述,正是如此之多的“元”让IB的教育者和学习者在不断地选择中不断尝试、不断反思、不断经历最终接近或达成“I Wanna Be”的境界!
最后,我们终于要来解答一下文章一开始所提出的那个问题了。先回顾一下问题:
给你一个一手可以握住的球(比如网球或者棒球),用力扔出,怎么样才能回到你自己的手里呢(我称之为:“抛球回手”问题)?
相信各位读者应该都已经思考过了。如果没有,请在此处停留片刻,稍作思考。也没必要自欺欺人。对吧。
下面我就开始分享我的思考啦——抛砖引玉:

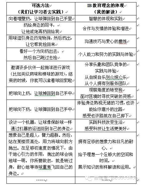
“抛球回手”问题的解答和解读
你还可以在上表的空格中填入你自己的解答和解读。
你是否会纠结于哪个是最佳答案呢?或者说曾经自己比较过、排除过自己想到的多个答案?我在这里写下我不止一个的解答和解读就是想告诉各位:IB教育的过程就是一个让学习者经历不断追寻各种答案的过程,而不是一个让学习者去接受经过教育者筛选或评判出来的最好答案的过程。
我感觉IBDP教育的解答特色就是开放的批判性思维(Critical thinking)!它包含四个维度的开放:解答的开放、解释的开放、解读的开放和解构的开放。个人认为所谓“批判性思维”并不是简单的否定、肯定或者不否也不定。我感觉它更多地应该是指思考者从多个不同的角度和侧面去解答、解释、解读和解构同一事物的思维方式。如此的开放性思维才能帮助学习者努力实现“I Wanna Be”的境界!
联系到高中毕业的大学申请,我也发现,很多的IBDP教育者都不是所谓的“佛教徒”(以把学习者培养进入哈佛大学为教育“信仰”的“信徒”)。IBDP的很多学习者也不再是所谓的“佛徒”,他们的家庭也不再是所谓的“佛学家”。因为在IBDP的教育里不只有“一”而是有“多”。IB教育告诉学习者夜空中除了月亮还有众多的星星,也许你就是那个“来自星星的你”。因为在IB教育看来,与其选择所谓“最好的”,不如选择自己想要(I Wanna Be)的、“最合适的”。换句话说,哈佛可以去,更关键的是你为什么要去?你到了那里后,要干什么?思考过程永远比最后结论更重要!
文章到这里,也该结尾了。不管你是“佛徒”、“麻薯”(MIT)、“耶丝”(Yale)还是“哥迷”(Columbia)。不管你的梦想是哪里。IB绝对不是你的唯一选择、也绝对不一定是你的最佳选择。在了解了IB之后,各位读者,无论你的角色是教育者、学习者、家长或者其他。在你们做出判断和选择之前,你们都需要真正地去关注、去了解和去思考学习者本身的情况,学习者自己的IB——“I Wanna Be”!






